王雯等:信息时代职业教育混合教学要素及其关系
发布日期:2022-04-25浏览次数:813次
引言
2020 年 9 月 16 日,教育部等九部门印发《职业教育提质培优行动计划(2020—2023 年)》,标志着我国职业教育迈向提质培优、增值赋能、以质图强的关键期,其中,实施职业教育“三教”(即教师、教材、教法)改革攻坚行动成为职业教育深化内涵建设的切入点和突破口。作为职业教育教学的重要元素,教师、教材、教法分别对应教学的主体、载体和方法。但教学是个多要素的复杂系统,“三教” 改革是涉及教与学各环节的综合改革,根据马克思主义辩证法,内因是事物发展的根本原因,为促进事物发展,必须系统分析事物内部构成要素及其运行方式,仅对教师、教材、教法三个要素的简单认识不足以实现职业教育提质培优的整体行动目标。同时,系统所处外部环境的变化,或外部环境对系统内部要素作用方式的改变, 也会不同程度影响系统的总体特征与性能。随着大数据、云计算、物联网、人工智能等新兴互联网技术的快速发展,“广泛应用线上线下混合教学,促进自主、泛在、个性化学习”已经成为信息时代职业教育“三教”改革的重要内容。本研究将聚焦职业教育混合教学系统,整体加深对包括教师、教材、 教法三个要素在内的职业教育教学系统内部各要素的认识,全面厘清各要素的内涵特点及其关系,同时深入探究信息技术与职业教育教学系统各要素作用过程中产生的新特性,以期为信息时代职业教育“三教”改革的高质量实施提供学理上的支持。
理论综述
(一)教学要素及其关系研究概述
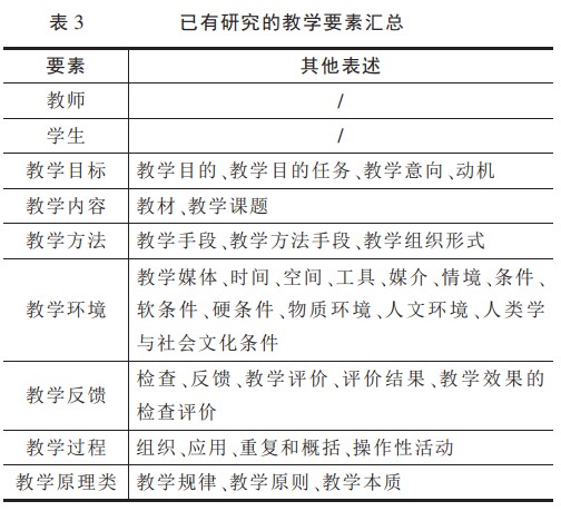
对教学要素的讨论是教学理论研究的一个基础性问题,总体呈现两类观点:一类是采用简单枚举法,将与教学相关的要素全部排列在一起,提出的要素数量从三要素到七要素不等,见表 1;另一类是在列举教学要素的同时,对要素进行了进一步分类,见表 2。

上述研究共呈现 9 类要素,对于部分要素,不同学者采用了不同的表述方式,如教学工具、媒介、教学媒体、时间、空间、条件、情境等都属于教学环境的范畴,见表 3。

不同学者观点大相径庭,原因主要有两个:一是部分学者研究教学要素的视角有差异。教学要素是形成教学系统并使之有效运行的充分必要的基本性要素, 不是所有与教学有关的要素都是教学要素。其中,教学过程是教学系统运行的产物,不属于教学系统要素的范畴。教学规律是指教与学内部矛盾的客观规律,教学原则是教与学依据的基本准则,教学本质即实现教与学的统一, 三者是教学系统有效运行需要遵循的基本要求,是相对上位的概念,也不属于教学系统要素的范畴。二是部分学者将教学要素限定为教学的过程要素,因此,没有将教学的主体要素即教师与学生纳入要素范畴,如柏林学派、王策三和巴特勒。
从教学要素的结构来看,综合巴班斯基、吴文侃和李如密的观点,教学要素可以分为主体要素、过程要素和环境要素。其中,教师、学生是教学的主体,是构成教学系统最基本的要素;教学目标决定教学系统的运行方向, 教学方法决定教学系统运行的路径, 教学反馈用于评价教学系统是否有效运行并据此进行过程性调整, 三者构成了教学系统的过程要素;教学环境作为环境要素,包含了教与学所需的时空条件。
在教学七要素的关系研究中,李秉德认为,学生是学习的主体,是教学的根本要素,教学目的是否达成要从学生身上体现;教师根据课程教学内容,选择适当的教学方法,对学生进行指导,从而实现教学目的;所有教学活动都必须在一定的时空条件即教学环境下开展;教学是在教师和学生之间进行的信息传递的交互过程,教学反馈是信息传递与交互得以进行的必需要素。
(二)混合教学要素及其关系研究概述
混合教学的概念源于企业人力资源培训领域,旨在解决传统面授教学在时间和空间上的限制,但面授教学对工作技能的训练具有不可或缺的作用, 因此,企业人力资源培训领域不断探索将基于技术的教学与面对面教学的优势有机结合。
混合教学赋予了教学要素新的内涵。王太昌认为,教学过程由教师、学生、教学内容三个基本要素构成,随着现代教育技术的发展,增加了教学媒体这一要素。陈声健提出,混合教学模式的构成要素有教师、学生、教材和媒体。韩锡斌等人立足信息时代混合教学, 对李秉德教学七要素的论述进行了新的解读,将教学七要素的内涵向虚实融合方向拓展,但是该研究立足普通高等教育,仍未体现职业教育特色。
(三)职业教育教学要素及其关系研究概述
职业教育是由实践情境构成的基于工作过程的行动体系,技术知识与思维模式的独立性决定了职业教育在类型上的相对独立性,职业教育教学要素应体现职业教育类型特色。姜大源提出了职业教育教学的三要素,即学生、教师、情境,其中,情境指的是有利于教学实施的物理性教学环境。汤百智认为,职业教育教学具有四个基本要素——学生、教师、教学内容和教学手段,其中,教学手段即教学环境,包含了教学场地、设备和工具等。杨祖宪提出,高职课程教学具有四个系统性要素——教学目标、 教学内容、教学过程和教学评价。白滨等认为,教学目标、教学内容、教学环境、教学方法、教学组织、教学评价是职业教育技能大师工作室有效教学的六个关键要素。上述研究体现了教学环境对职业教育教学的重要性,但对职业教育教学要素的内涵及其关系研究尚不充分,特别是缺乏信息时代职业教育混合教学要素的相关研究。
职业教育混合教学要素及其关系
综合上述相关研究,本研究认为,信息时代职业教育混合教学包含学生、教师两个主体要素,教学目标、教学内容、教学方法、教学反馈四个过程要素,教学环境一个环境要素。
(一)信息时代职业教育混合教学要素的内涵及特点
1. 学生
职业教育以培养学生职业能力为目标, 根据劳耐尔职业能力发展水平理论, 职业教育的学生可以分为新手、有进步的初学者、内行的行动者、熟练的专业人员和专家五个层级, 从下一层级向上一层级发展具有不同的学习范围,如图 1 所示。通过对学生现有职业能力发展水平与目标职业能力发展水平的比较分析,找到二者之间的差距,以此明确学习者的学习需要及学习任务特点,是有效开展职业教育教学的基础。

信息时代职业教育的学生作为信息原住民,具备良好的信息化学习基础,混合教学模式下,学生可以根据自身所处的不同职业能力发展阶段及学习需要,个性化地开展在线学习,包括支持职业能力处于较低发展水平的学生进行技能的仿真或体验式练习;支持职业能力处于较高发展水平的学生通过拓展学习,完成更多职业情境下的工作任务,实现职业能力迁移。
2. 教师
职业教育的教学场域从职业院校拓展到企业、行业甚至整个社会,这就要求职业教育的教师的能力素质同样具有 “跨界性”——职业教育的教师除了具备教学能力之外,还要求具备扎实的专业理论知识以及突出的专业实践指导能力,可以从事实训课和实习课教学,即职业教育的教师应是一种“双师型”教师。此外,由企业工程技术人员、高技能人才等企业专家组成的兼职教师一同构成了职业教育的教师队伍。
信息时代的职业教育的教师作为数字公民应具备相应的信息素养。混合教学支持教师在线团队化教学, 企业专家可以以 e-Expert 的形式参与企业、学校同步课堂或提供远程指导。当企业作为教学主阵地时, 学校教师可以在线远程参与学生学习过程的管理。学校教师、企业专家与学生的交互不再受空间与时间限制,可以更好地实现校企双主体育人。
3. 教学目标
职业教育的教学目标由知识、 技能与态度构成,其中,技能成为职业教育的主要教学目标。在技能目标的细化分类上,综合加涅与鲍良克的理论,职业教育技能目标可以分为智力技能、动作技能、感觉与知觉技能、表达技能四类。根据安德森的理论,知识目标可以分为陈述性知识和程序性知识。而职业教育教学的态度目标,主要是指培养学生的职业素养与专业精神,包括对职业活动的认知状态、情感状态和行为倾向三个部分。
信息时代赋予了职业能力新的内涵,更加强调信息化职业能力的培养,混合教学深化了知识、技能与态度目标的信息技术内涵与要求, 同时通过混合教学,学生的信息素养将得到进一步提升。
4. 教学内容
职业教育教学内容的开发模式,包括模块式技能组合课程模式、学习领域课程模式、能力本位课程模式、工作过程系统化课程模式、项目课程模式、“职业仓”课程模式等。综合来看,职业教育教学内容开发具有以下特点:(1) 以培养学生岗位职业能力为依据;(2)基于工作过程,即教学内容是由企业岗位工作任务中经过分析、归纳而演化来的学习任务。
信息时代知识组织模式发生了显著变化,教学内容即学习任务被分解为不同难度的数字化学习单元,据此开发形成活页式、工作手册式、融媒体教材,支持学生根据自身职业能力水平,选择不同难度的学习任务开展碎片化、个性化学习。
5. 教学方法
职业教育教学过程是一个实践性很强的过程,在教学方法的选择上需要以行动为导向。黄艳芳提出,职业教育教学法包括学徒训练法、任务教学法、项目教学法、问题解决教学法、案例教学法、情境教学法、引导文教学法、理实一体化教学法。邓泽民提出四阶段教学法、头脑风暴法、项目教学法、案例教学法、模拟教学法、角色扮演法、卡片展示法等职业教育常用教学方法。
信息时代混合教学支持基于不同学习类型的教学方法的使用, 学习控制更加强调以学习者为中心,混合教学支持双人、小组、团体等更加灵活的分组学习, 能为学生提供更丰富和即时的认知与情感支持,教学方法的应用将体现虚实融合,如在网络虚拟空间发布任务,通过实体课堂实施任务,再到网络虚拟空间完成任务的验收与评价,以实施任务教学法。
6. 教学反馈
教学反馈即教学评价, 职业教育教学评价具有三种模式:(1)行为样本的评价模式:通常选取一定数量的活动样本作为评价项, 由教师或企业员工来观察、记录和查验学习者是否具备了合乎标准的职业能力;(2)工作现场观察的评价模式,通过对学习者在真实工作现场的行为操作进行观察记录, 从而判断其职业能力;(3)已有绩效的评价模式,主要利用已有的个人能力表现档案进行职业能力评价, 而不再额外组织评价项,即使要进行测验或模拟操作,也只是作为补充。
在反馈形式上, 信息时代支持借助大数据的绩效考核方式。对于行为样本的评价模式,混合教学支持学生职业活动过程的远程直播, 教师特别是企业专家可以通过在线平台观察、记录和检验学生职业能力水平。反之,对于工作现场观察的评价模式,混合教学支持学校教师进行远程观察与记录。此外,在线教学平台完整记录了学生学习过程, 为职业教育基于已有绩效的评价模式提供了数据支持,方便教师及时调整教学策略。
7. 教学环境
教学环境包括职业教育教学过程所需要的场地、设备和工具等, 要求能够反映或模拟职场的工作环境,并配备必需的、一定数量的生产型设备,使学生在学习过程中可以感受和体验职场工作的过程,从而提高职业能力。
信息时代拓展了教学空间,教学环境进一步延伸到了配备丰富的数字化教学资源、支持多样化教学活动开展的网络虚拟教学空间。同时,信息技术促使实体教学空间发生结构性变革,更加强调与网络虚拟教学空间的联通与交互,以支持线上线下教学活动的有效融合。
可以发现,与基础教育和高等教育相同的是,职业教育混合教学七要素的内涵在信息时代混合教学中向虚实融合方向拓展;不同的是,这些要素蕴含着职业教育“校企合作、产教融合、工学结合”的显著特征。
(二)职业教育混合教学要素的相互关系
根据职业教育混合教学七要素的内涵及特点,本文提出信息时代职业教育混合教学要素及其关系模型, 七要素间存在既相互支撑又相互约束的辩证关系,如图 2 所示。

1. 教学目标是学生、教师、教学内容、教学环境、教学方法和教学反馈六个要素设计的出发点
职业教育混合教学是职业院校为实现培养学生职业能力这一教学目标而开展的一种活动形式,因此,教学目标是职业教育混合教学的出发点,约束其他要素的设计。教学目标决定了教师采用什么样的教学内容、配备什么样的教学环境、应用什么样的教学方法、使用什么样的评价手段,最后作用于学生,学生根据教学目标实现学习过程中的自我激励、自我评估、自我调控。同时,教学目标也对教师提出了要求,信息时代职业教育的教学目标决定职业院校教师需要具备信息化“双师”教学能力,企业专家也成为教师团队的一部分。
2. 教学环境促进或制约学生、教师、教学目标、教学内容、教学方法和教学反馈六个要素的有效实现
职业教育教学目标的实现通常对教学环境有特殊的要求,教学环境所包含的资源、场地、设备、工具等条件,直接影响教学目标是否能够实现。同时,混合教学促进七要素的内涵向虚实融合方向拓展的根本原因也在于教学环境延伸到了网络虚拟教学空间,学生可以根据个性化需要进行在线自主学习,教师可以引入企业专家和在线助教远程参与教学,教学内容可以采用线上线下不同媒体形式呈现,教学方法可以通过混合教学环境实现虚实融合,教学评价可以借助混合教学环境实现数据化绩效考核。因此,教学环境促进或制约学生、教师、教学目标、教学内容、教学方法、教学反馈六个要素的有效实现。
3. 学生的学习需要与教师的教学能力影响教学目标及教学环境的设计
教学目标是对学生在教学后可实现行为的明确且具体的描述,因此,学生是教学目标设计的参与者,职业教育混合教学目标的确定需要充分考虑学生实际学习状况与期望状况之间的差距,即保证教学目标是可以通过教学达到的。同时,在授课教师固定的情况下,教学目标的确定也需要在一定程度上考虑教师的能力与素质,特别是在教师实际操作“硬技能”不强,又不具备聘请企业专家情况下,职业技能目标需要根据教师能力适度调整。就混合教学环境而言,师生的信息化素养在一定程度上也影响了在线教学环境的设计,特别是对在线教与学工具的易用性提出了相应要求。
4. 教学内容影响教学环境、教学方法的选择
职业教育混合教学的教学目标决定了教学环境的基本类型,而教学内容则对教学环境中场地、设备和工具的配备有了更具体的要求。此外,教学方法也受到教学内容的影响。职业教育教学内容是由典型工作任务转化形成的学习任务, 这也致使情境教学法、任务教学法、项目教学法等基于学习任务以促进职业能力发展的教学方法,成为职业教育混合教学采用较多的教学方法。
5. 教师以教学内容为载体,利用一定教学方法作用于学生
职业院校教师应用活页式、工作手册式、融媒体教材, 选择适当的虚实融合的教学方法作用于学生,从而引导学生发展职业能力,即教学内容是职业教育混合教学两大主体要素发生作用的主要载体,教学方法是两大主体要素发生作用的主要途径,这恰是当前职业教育“三教”改革提出的核心主线。
6. 教学反馈是教学系统各要素实现交互与优化的基础
教师和学生作为教学的主体要素,推动教学系统其他要素相互作用,其中,师生通过教学反馈这一过程要素实现信息交互与即时反馈, 可用于发现教学过程运行中的问题, 并就此对各教学要素的设计做相应的调整, 有利于职业教育混合教学过程的整体优化。
职业教育混合教学要素的现实启示
从表面上看,职业教育“三教”改革仅涉及了教师、教学内容、教学方法三个要素,然而,教育系统的不足之处,显然不能通过局部的修修补补解决,以混合教学推动职业教育“三教”改革,需要以信息时代技术技能人才培养目标为出发点,立足“互联网+职业教育”的工学环境,面向职教学生特点和学习需要,提升教师信息化“双师”教学能力,建设活页式、工作手册式、融媒体教材,选择恰当的混合教法,以数据化绩效考核的教学反馈连通教学改革的闭环,实现教学系统的有效运转与行动优化。
对国家而言,要强化教育系统变革理念,统筹考虑信息时代职业教育混合教学七要素及其辩证关系,科学布局“三教”改革的实施路径,用系统的方法从根本上对职业教育进行改造。对职业院校而言,要重新审视信息时代“三教”改革的内涵,多要素联动而非孤立地、线上线下全面融合而非割裂地执行“三教”改革任务。对教师而言,为推进“三教”改革,在职业教育教学中,既要立足“校企合作、产教融合、工学结合”特征,又要发挥虚实融合优势,对教学七要素进行动态组合,并充分借助信息化反馈手段,不断反思各要素设计的合理性与有效性,持续优化教学过程,在循序渐进中实现职业教育为促进经济社会发展和提高国家竞争力提供优质人才资源的支撑作用。
来源|《电化教育研究》2022年第2期
作者|王雯(中国教科院助理研究员)、韩锡斌(清华大学教育研究院教授)
